| 产品特性 : | 直流电动机 | 是否进口 : | 否 |
| 产地 : | 西安市 | 品牌 : | 西玛电机SIMO |
| 产品类型 : | 有刷直流电动机 | 型号 : | Z450-3B |
| 极数 : | 8极 | 额定功率 : | 250KW |
| 额定电压 : | 660 | 额定转速 : | 440-1000 |
| 产品认证 : | ISO2000 | 应用范围 : | 通风机、压缩机、水泵、破碎机、切削机床及其它设备 |
| 3C额定电压范围 : | 交流36v以下 | 规格 : | B3卧式安装 |
西玛电机Z450-3B/250KW/660V440/1000r/min冶金钢铁设备用直流电机产品简介;
中心高355~710mm是我公司继Z4系列小型直流电动机开发完成后,新开发的中型直流电动机品种,本系列电动机其性能、外形安装尺寸及技术要求均符合JB/9577-1999标准及IEC国际标准,电机的机械尺寸、公差符合ISO国际标准。
本系列电动机可广泛应州于冶金工业轧机、金属切削机床、造纸、染织、印刷、水泥、塑料挤出机械等各类工业部门。
西玛电机Z450-3B/250KW/660V440/1000r/min冶金钢铁设备用直流电机采用先进设计,定子机座采用多角形迭片结构,充分利用了空间,具有体积小、重量轻、性能好等优点。定子磁轭、磁极、电枢铁芯均采用优质冷轧硅钢板叠压而成,具有良好的导磁性能。整个定子和转子采用无溶济漆真空压力浸漆处理(VPl),使绕组具有良好的抗潮能力和机械强度,并且绝缘和导热性能优良。本系列电动机采用滚动轴承,不停机加油结构,绝缘等级均为H级。
本系列电动机不仅可用直流机组电源供电,更适用于静止整流电源供电。而且转动惯量小,只有较好的动态性能,并能承受较高的负载变化率,特别适用于需要平滑调 率高、自动稳速、反应灵敏的控制系统。











西玛电机结构安装型式、防护等级及冷却方式
1.本系列直流电机的安装型式符合GB/T997和IEC34-7《电机结构及安装型式代号》。
2.本系列电动机的防护等级根据GB/T4942.1和IEC34-5《电机外壳防护分级》标准,
外壳防护等级有IP23和1P44两种。
3.本系列电动机冷却方法根据GB/T1993和IEC34—6《电机冷却方法》标准有以下四种,用户如需其它防护等级和冷却方法可另行协商。本系列电动机标准型式的冷却空气入口在电机的传动端(非换向器端)。
3.1.IC06:自带鼓风机的外通风:(防护等级为IP23)。
3.2.IC17:冷却空气进口为管道;出口为百叶窗排风;(防护等为IP23)。
3.3.IC37:冷却空气进出口均为管道;(防护等级为1P44)。
3.4.ICW37A86:全封闭带空气/水冷却器。(防护等级为IP44)。
西玛电机Z450-3B/250KW/660V440/1000r/min冶金钢铁设备用直流电机使用条件:
1.Z中型直流电机的额定功率是指在海拔不超过1000米,环境空气温度不超过40℃的条件下。
2.本系列电动机的电枢回路和励磁回路都适应可控硅电源供电,也适应由直流发电机组供电。
3.本系列电动机工作环境不适应含有酸性、碱性或其它对绝缘有腐蚀作用的气体。
4.电机可以安装在环境条件比较恶劣的场合。但必须选择正确的冷却方法和防护等级,以保护电机正常运转。
5.电机如使用于船舶和湿热带地区以及工作环境中有盐雾、潮湿等,应另行协议。
6.当电机采用静止整流电源供电时,整流器的脉波数应不小于6个,在额定基速、额定电压和额定负载电流下,电源的峰值纹波因数不超过10%。
西玛电机Z450-3B/250KW/660V440/1000r/min冶金钢铁设备用直流电机型号说明:
Z XXX-X1 X2
Z:直流电动机(产品系列代号)
XXX:电机中心高,以毫米表示
X1:底脚孔轴间距离代号(B尺寸), 由短至长用数字1、2、3……表示
X2:电机类别代号,用字母A、B分别代表 类和 类电机
西玛电机Z450-3B/250KW/660V440/1000r/min冶金钢铁设备用直流电机产品性能
1.本系列电动机的基本工作方式为连续负载。如需其它工作方式时,应另行协议;
2.本系列电动机的标准额定电压有220V、330V、440V、550V、660V、750V六种,也可派生出其它等级的电压,需在订货时商定。
3.本系列电动机的基本励磁方式为他励,基本励磁电压为:220V。也可派生出其它励磁电压。本系列电动机允许强行励磁,强励电压不得超过500V。强励时,励磁电流可瞬时略超过额定励磁电流。担励磁电流稳定后,不得超过额定励磁电流值。
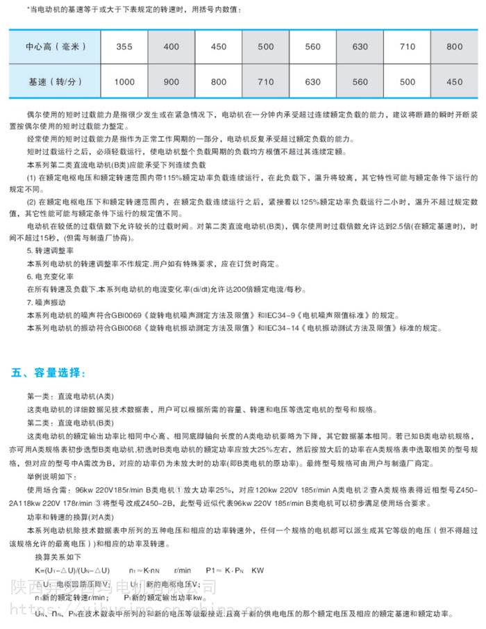
4.本系列电动机的短时过载能力:
偶尔使用的短时过载能力是指很少发生或使用在紧急情况下,电动机再一分钟内承受超过连续额定负载得能力,建议将断路得瞬时开断装置按偶尔使用的短时过载能力征整定。
经常使用得短时过载能力是指作为正常工作周期的一部分,电动机反复承受超过额定负载的能力。
短时过载运行之后,必须轻载运行,使电动机整个负载周期的负载均方根值不超过其连续定额。
类电动机(B类)应能承受下列连续负载:
在额定电枢电压和额定转速范围内带115%额定功率负载连续运行,在此负载下,温升将较高,其它特性可能与额定条件下运行的规定不同。
在额定电枢电压和额定转速范围内,在额定负载连续运行之后,紧接着以125%额定功率负载运行2小时,温升不超过规定数值,其它特性可能与额定条件下运行的规定不同。
电动机在较低的过载倍数下允许较长的过载时间。对 类自流电动机(B类),偶尔使用时过载倍数允许达到2.5倍(在额定基数时),时间不超过15秒(但需要与制造厂协商)
5.转速调整率:
本系列电动机转速调整率不作规定,用户如有特殊要求,应在订货时商定。
6.电流变化率:
在所有转速及负载下,本系列电动机的电流变化率(di/df)允许达200倍额定电流/秒。
7.噪声振动:
本系列电动机的噪声符合GB/T10069《旋转电机噪声测定方法及限值》和EIC34-9 《电机噪声限制标准》规定。
本系列电动机振动符合GB/T10068《旋转电机振动测定方法及限值》和IEC34-14《电机振动测试方法及限值》标准的规定。
西玛电机Z450-3B/250KW/660V440/1000r/min冶金钢铁设备用直流电机买家须知
西玛电机Z450-3B/250KW/660V440/1000r/min冶金钢铁设备用直流电机售后服务:
本产品按国家相关标准生产,质保期为一年。质保期内,若产生质量问题,接到用户通知后,立即做出如何处理的明确答复;需要派服务人员时,500公里以内,24小时到达现场,500—1000公里内,48小时到达现场,1000公里以上,56小时到达现场(除不可抗拒因素外)

